海关总署:
各位进口商/代理企业:
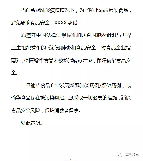
刚刚接总署通知,冷链食品进口商,要求企业立即与境外供货商取得联系,由境外出口商、行业协企业签订承诺书(承诺书格式由总署下发),保证输华冷链食品在境外生产加工过程符合WHO《新冠肺炎与食品安全:对食品企业指南》的要求。境外企业或行业协会签署承诺书传真件交至所在地海关。如不能在今晚8点完成承诺书签署和传真的企业将有可能影响其正常进口贸易。
承诺书中文版样例:

承诺书英文版样例:

联系人:秘书处
电 话:0571-88051763
邮 箱:xiatian3218@163.com
地 址:杭州市天目山路46号宁波大厦712室
海关总署:
各位进口商/代理企业:
刚刚接总署通知,冷链食品进口商,要求企业立即与境外供货商取得联系,由境外出口商、行业协企业签订承诺书(承诺书格式由总署下发),保证输华冷链食品在境外生产加工过程符合WHO《新冠肺炎与食品安全:对食品企业指南》的要求。境外企业或行业协会签署承诺书传真件交至所在地海关。如不能在今晚8点完成承诺书签署和传真的企业将有可能影响其正常进口贸易。
承诺书中文版样例:

承诺书英文版样例:

Copyright © 浙江省水产流通与加工协会 备案号:浙ICP备16022789号
浙公网安备33010502002988号 免责声明
技术支持:浙江灏天信用