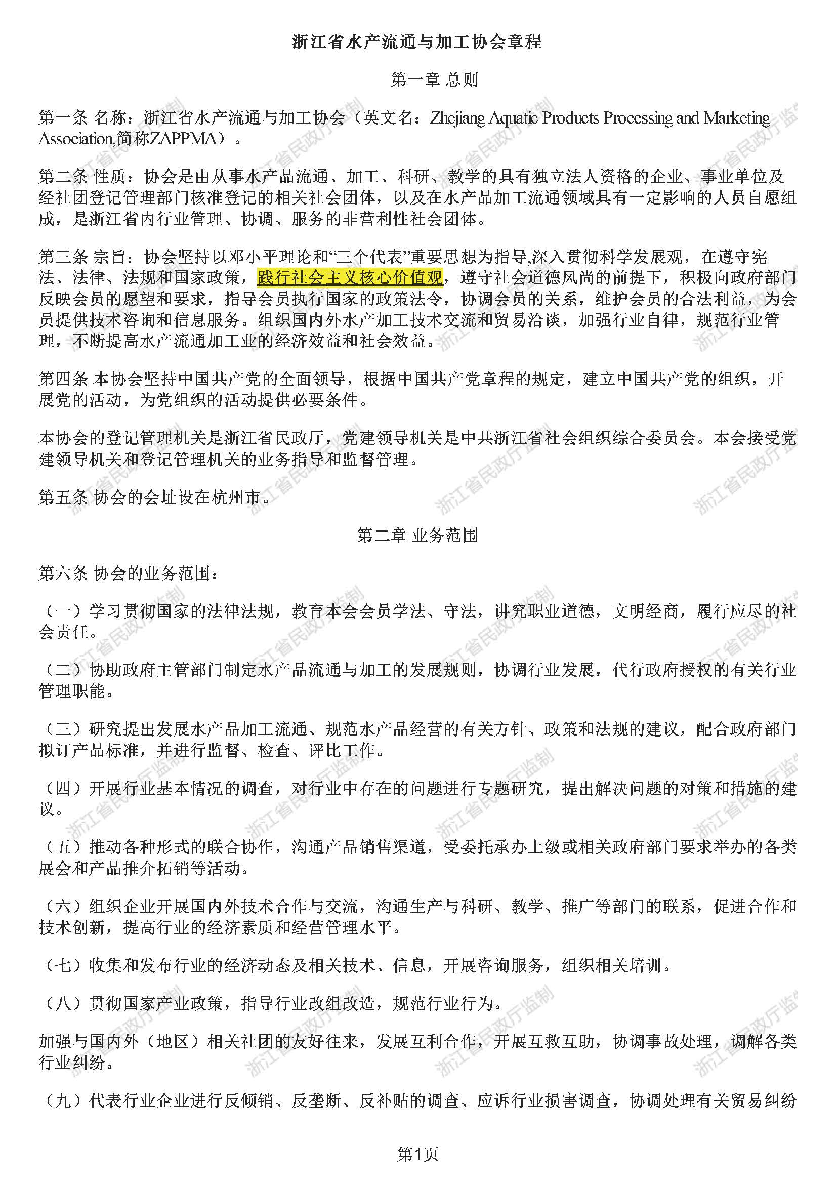
浙江省水产流通与加工协会
您的位置:首页 > 通知公告
联系我们

浙江省水产流通与加工协会

联系人:秘书处
电 话:0571-88051763
邮 箱:xiatian3218@163.com
地 址:杭州市天目山路46号宁波大厦712室

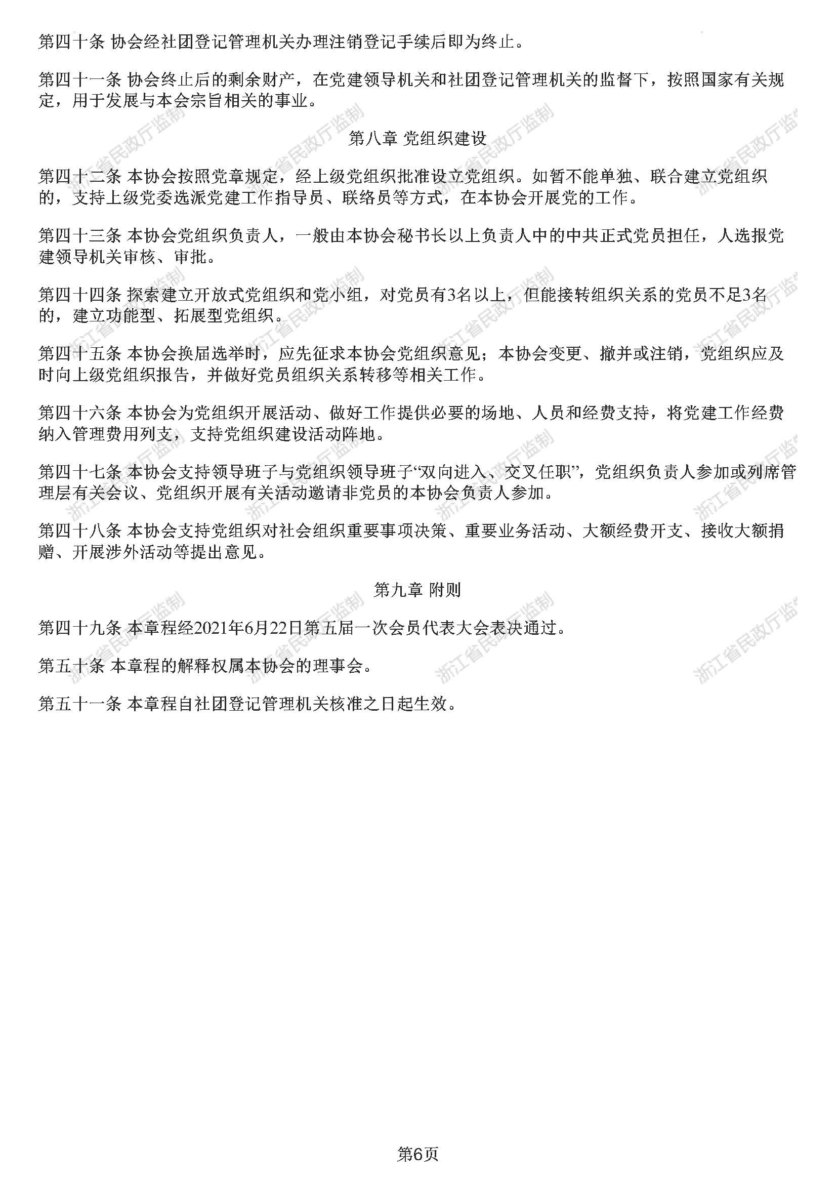
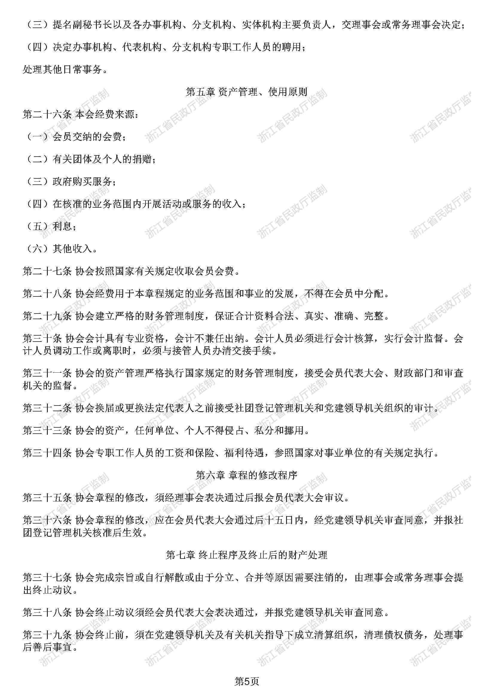
浙江省水产流通与加工协会章程

发布时间:2021-07-01人气:632


标签:全部
0571-88051763